लेखक: curtis

Step-by-Step Guide to TOWS Analysis

TOWS analysis is an extension of the traditional SWOT analysis, focusing on the strategic implications of the identified factors. While SWOT outlines the internal strengths and weaknesses and external opportunities and threats, TOWS emphasizes the relationships between these elements to …

Read More

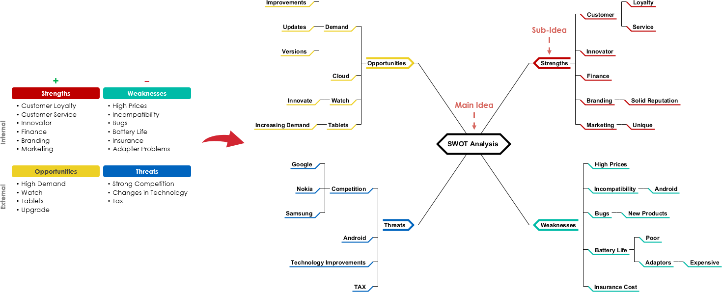
Step-by-Step Guide to Using Mind Maps for SWOT Analysis

Mind mapping is an effective brainstorming tool that can help you identify the essential factors for a SWOT analysis. Here’s a step-by-step guide on how to use mind maps for this purpose and how to visualize your findings in a …

Read More

McDonald’s Corporation: Navigating Challenges and Seizing Opportunities through SWOT Analysis

Introduction

McDonald’s Corporation, founded in 1940, has grown to become one of the largest and most recognizable fast-food chains in the world. With over 38,000 locations in more than 100 countries, McDonald’s has established a dominant presence in the global …

Read More

SWOT Analysis Case Study: McDonald’s Corporation

Introduction

McDonald’s Corporation, founded in 1940, has grown to become one of the largest and most recognizable fast-food chains in the world. With over 38,000 locations in more than 100 countries, McDonald’s has established a dominant presence in the global …

Read More

Strategic Insights: A Comprehensive SWOT Analysis Overview

What is SWOT Analysis

The image presents a SWOT analysis framework, which is a strategic planning tool used to identify the Strengths, Weaknesses, Opportunities, and Threats related to a business or project. The analysis is divided into …

Read More