Step-by-Step Guide to TOWS Analysis
TOWS analysis is an extension of the traditional SWOT analysis, focusing on the strategic implications of the identified factors. While SWOT outlines the internal strengths and weaknesses and external opportunities and threats, TOWS emphasizes the relationships between these elements to …
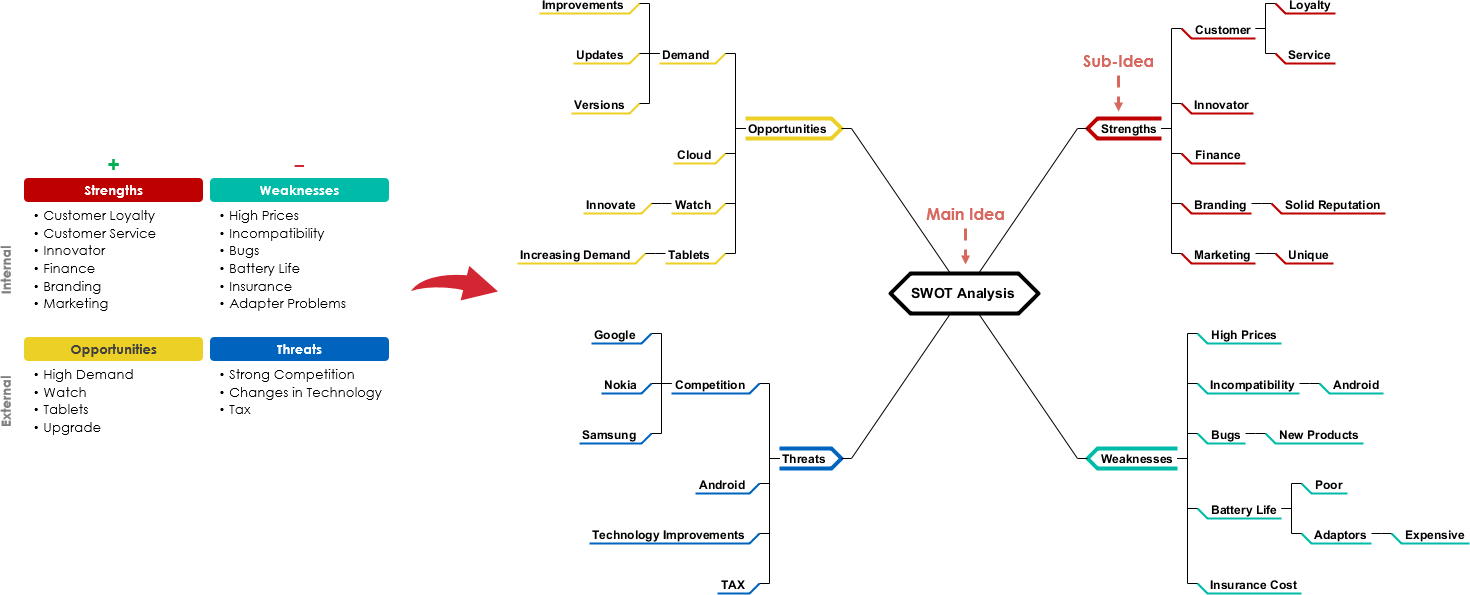
Step-by-Step Guide to Using Mind Maps for SWOT Analysis
Mind mapping is an effective brainstorming tool that can help you identify the essential factors for a SWOT analysis. Here’s a step-by-step guide on how to use mind maps for this purpose and how to visualize your findings in a …
McDonald’s Corporation: Navigating Challenges and Seizing Opportunities through SWOT Analysis
Introduction
McDonald’s Corporation, founded in 1940, has grown to become one of the largest and most recognizable fast-food chains in the world. With over 38,000 locations in more than 100 countries, McDonald’s has established a dominant presence in the global …
SWOT Analysis Case Study: McDonald’s Corporation
Introduction
McDonald’s Corporation, founded in 1940, has grown to become one of the largest and most recognizable fast-food chains in the world. With over 38,000 locations in more than 100 countries, McDonald’s has established a dominant presence in the global …
Strategic Insights: A Comprehensive SWOT Analysis Overview
What is SWOT Analysis
The image presents a SWOT analysis framework, which is a strategic planning tool used to identify the Strengths, Weaknesses, Opportunities, and Threats related to a business or project. The analysis is divided into …
Welcome to Go-Chart.com
Welcome to Go-Chart.com – Your New Home for Data Visualization!
Hello and welcome to the Go-Chart.com blog!
We’re thrilled to have you here as we embark on this exciting journey of transforming the way you visualize data. Whether you’re a …