分类: SWOT Analysis

Understanding Gap Analysis: Best Business Analysis Tools

In today’s competitive landscape, organizations must continuously assess their performance to ensure they are on the right path toward achieving their goals. When resources, capital, and technology are not utilized effectively, companies may struggle to reach their full potential. This …

Read More

Strategic Insights: TOWS Analysis of Pizza Hut for Competitive Advantage

TOWS analysis is a strategic planning tool that extends the traditional SWOT analysis (Strengths, Weaknesses, Opportunities, Threats) by focusing on the relationships between these elements. It helps organizations develop actionable strategies by linking internal factors (strengths and weaknesses) with external …

Read More

TOWS Analysis of Starbucks

Introduction to TOWS vs. SWOT

While both SWOT (Strengths, Weaknesses, Opportunities, Threats) and TOWS analyses focus on internal and external factors affecting an organization, they serve slightly different purposes:

  • SWOT Analysis: Primarily identifies and categorizes strengths, weaknesses, opportunities, and
Read More

Step-by-Step Guide to TOWS Analysis

TOWS analysis is an extension of the traditional SWOT analysis, focusing on the strategic implications of the identified factors. While SWOT outlines the internal strengths and weaknesses and external opportunities and threats, TOWS emphasizes the relationships between these elements to …

Read More

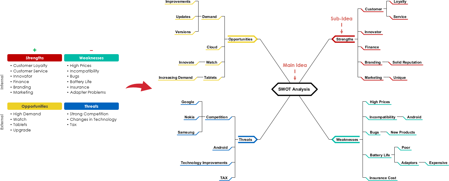
Step-by-Step Guide to Using Mind Maps for SWOT Analysis

Mind mapping is an effective brainstorming tool that can help you identify the essential factors for a SWOT analysis. Here’s a step-by-step guide on how to use mind maps for this purpose and how to visualize your findings in a …

Read More

McDonald’s Corporation: Navigating Challenges and Seizing Opportunities through SWOT Analysis

Introduction

McDonald’s Corporation, founded in 1940, has grown to become one of the largest and most recognizable fast-food chains in the world. With over 38,000 locations in more than 100 countries, McDonald’s has established a dominant presence in the global …

Read More

Strategic Insights: A Comprehensive SWOT Analysis Overview

What is SWOT Analysis

The image presents a SWOT analysis framework, which is a strategic planning tool used to identify the Strengths, Weaknesses, Opportunities, and Threats related to a business or project. The analysis is divided into …

Read More